首页
网上配资网站
最大的配资公司
最大的线上实盘配资平台
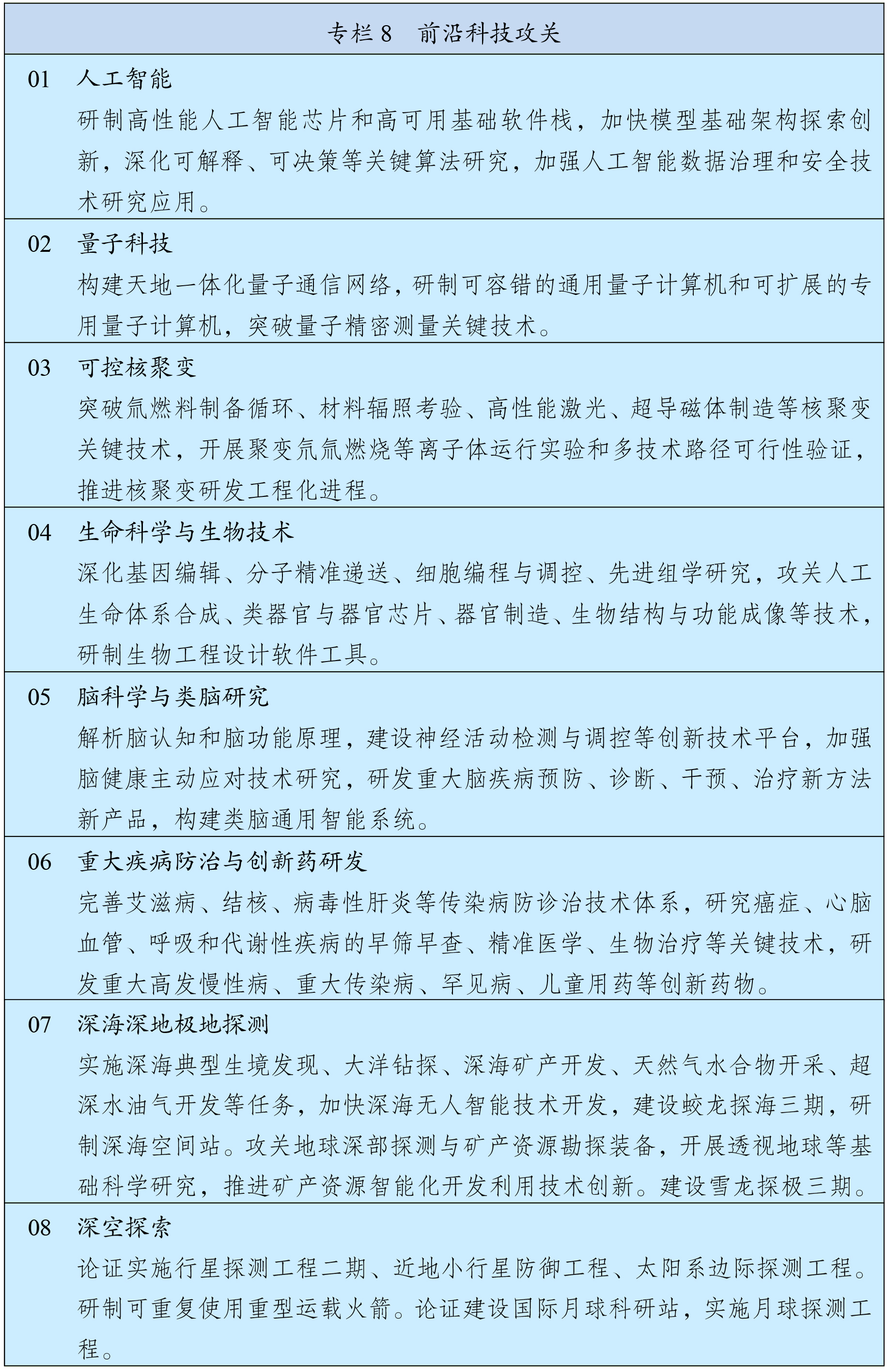
配资具体流程 两会受权发布丨中华人民共和国国民经济和社会发展第十五个五年规划纲要(专栏8)
发布
来源:融亿配资
网站:广源优配
日期:2026-03-14 12:10:27
查看:86
新华社图表,北京,2026年3月13日
新华社发配资具体流程
广源优配提示:文章来自网络,不代表本站观点。
上一篇:
在线配资查询 51岁,5个孩子,一对双胞胎,还有一个是妻子带来的。李乃文的担子,比
下一篇:
股票杠杆配资 50集谍战剧! 于和伟、王丽坤主演,再现高能“谍中谍”!
相关文章
成都股票配资平台 2026年1月23日甘肃武山县蔬菜产业发展中心价格行情
股票配资网 业界聚焦降碳增效:推进技术成果转化 提升碳资产管理水平
股票配资网站 “美航母关闭应答器,战机从英国起飞”
相关评论
本文评分
*
评论内容
*
你的昵称
*
你的邮箱
*
提交评论
热点资讯
线上正规配资 【财闻联播】老百姓大药房等药店被查!恩捷股份:一季度净利润增长901.7%
炒股配资平台开户 特朗普赐两杯“毒酒”,万斯干了
配资正规网上炒股 陈梦和樊振东的离开,究竟是遗憾还是重生?樊振东 陈梦
股票配资资金 西安电子科技大学实现国产芯片重要突破
股票配资最新报价 普京下令进攻,11州再燃战火,70万人拿不下基辅,美专机即将启程
推荐资讯
武汉股票配资 董事长把奖励洗衣机改现金:1人2万 真金白银激励员工
1
股票配资专业 朴树演唱会状态不佳鞠躬道歉 身体欠佳仍尽力演出
2
股票配资专业 武大杨某事件背后:来自美国的女权罪恶之花
3
股票配资专业 内蒙古医科大学是一本还是二本?别再乱猜!内蒙古医科大学 2024 批次明确:本地一本招临床医学等王牌,多省二本有机会,报考攻略在此
4
股票配资专业 三国杀:历史主题逐渐偏离,武将开始科技化,这是大趋势吗?
5
股票配资专业 官宣!CBA首位主帅下课!名帅接棒救火!带队杯赛3连败,遭NBL队爆冷